首页
文章详情

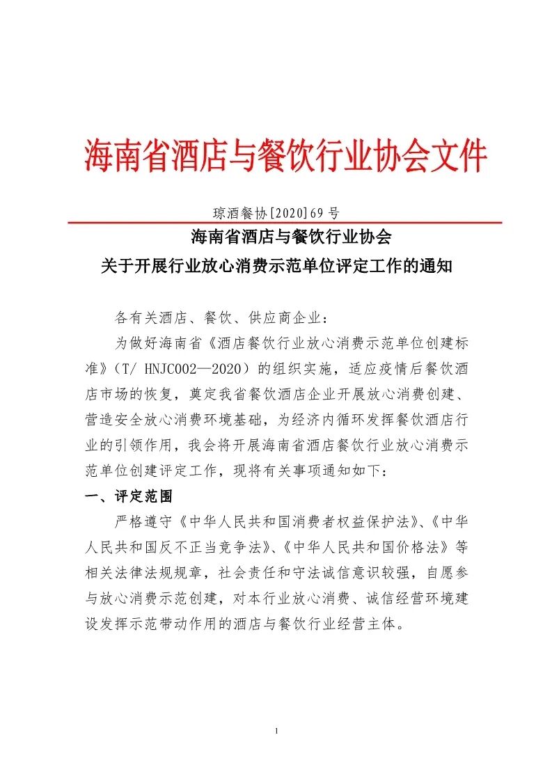
关于开展行业放心消费示范单位评定工作的通知

2024.03.07 12:30海南酒店餐饮行业协会公众号海南酒店餐饮行业协会
点击蓝字关注我们为做好海南省《酒店餐饮行业放心消费示范单位创建标准》(T/ HN...

点击蓝字


关注我们


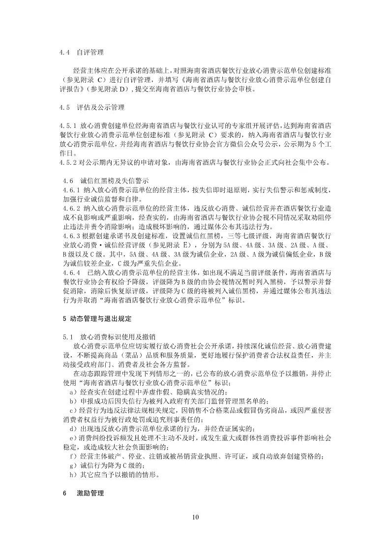
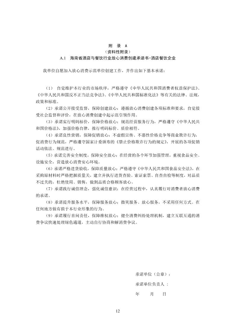
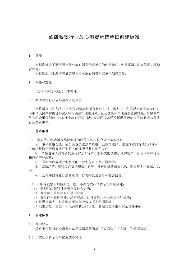
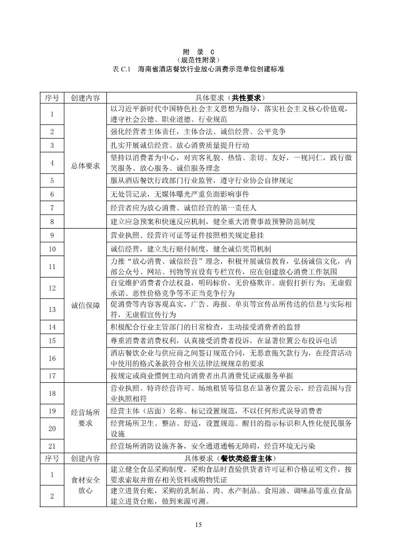
为做好海南省《酒店餐饮行业放心消费示范单位创建标准》(T/ HNJC002—2020)的组织实施,适应疫情后餐饮酒店市场的恢复,奠定我省餐饮酒店企业开展放心消费创建、营造安全放心消费环境基础,为经济内循环发挥餐饮酒店行业的引领作用,我会将开展海南省酒店餐饮行业放心消费示范单位创建评定工作,申报时间为8月19日至9月19日。通知文件如下:



解锁更多精彩内容

海南省酒店与餐饮行业协会

微信 : hnjcx2013

电话:0898-65343645

传真:0898-65324957

关于开展行业放心消费示范单位评定工作的通知

风险提示及免责声明

文章来源于海南酒店餐饮行业协会公众号,转载注明原文出处,此文观点与商文在线无关,理性阅读,版权属于原作者若无意侵犯媒体或个人知识产权,请联系我们,本站将在第一时间删掉

海南酒店餐饮行业协会

海南酒店餐饮行业协会