为进一步适应当前我国新零售饮品的发展需要,促进行业健康可持续发展,根据《中国饮料...
为进一步适应当前我国新零售饮品的发展需要,促进行业健康可持续发展,根据《中国饮料工业协会章程》和《中国饮料工业协会分支机构管理办法》,中国饮料工业协会决定设立“新零售饮品分会”。
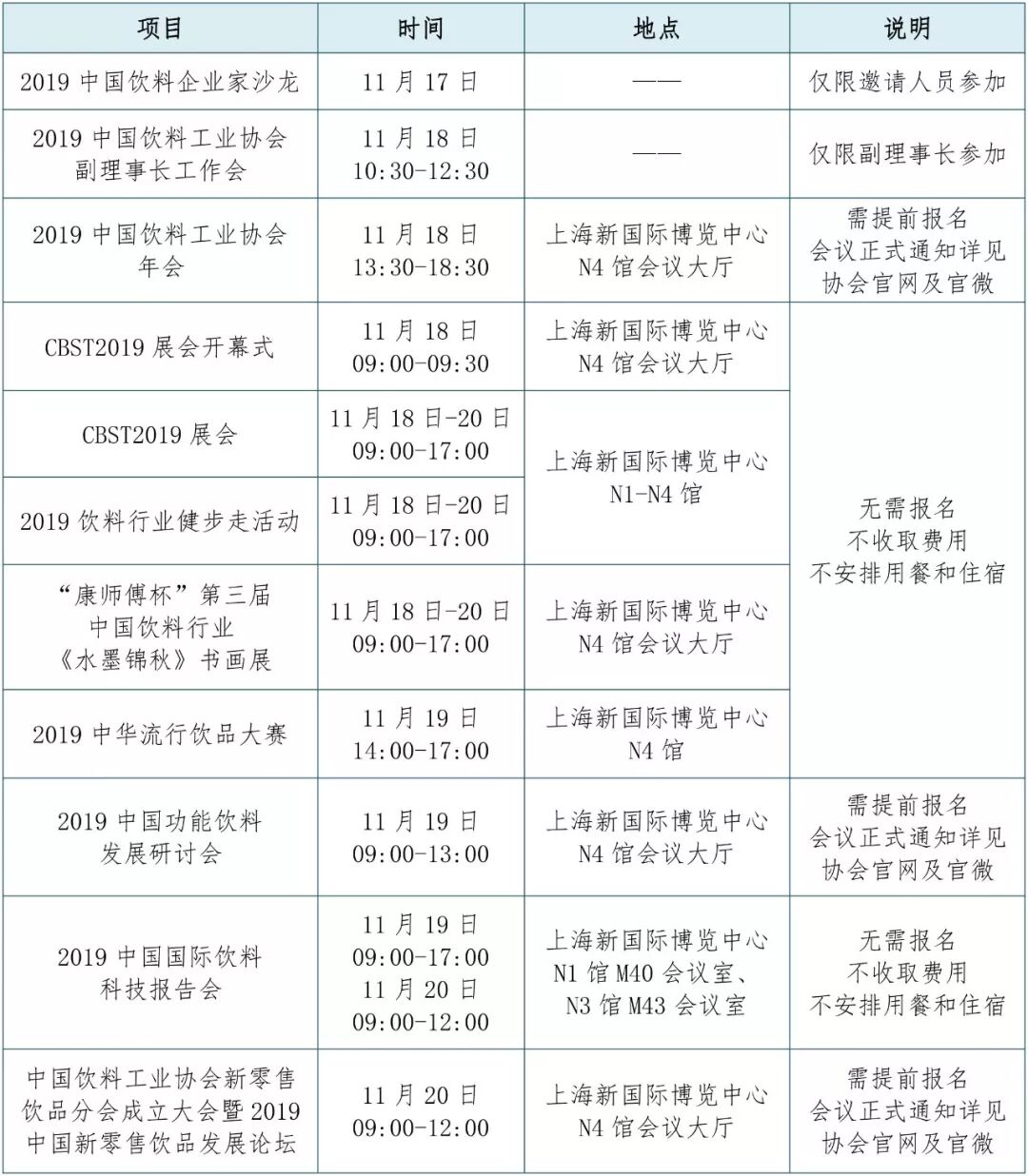
目前分会的各项筹备工作已经就绪,经研究决定“中国饮料工业协会新零售饮品分会成立大会暨2019中国新零售饮品发展论坛”将于2019年11月20日在上海召开。本次会议将以“聚力集智 行稳致远”为主题。在汇报分会筹备情况,选举分会会长、副会长、秘书长,审议分会工作条例和探讨分会重点工作的同时,会议还将安排务实且有前瞻性的行业专家报告,举行“企业高管尖峰访谈”,现场与行业大咖零距离接触,带你走进一个又一个真实的企业故事。汇聚行业合力,汇集行业智慧,共谋未来发展!中国饮料工业协会新零售饮品分会即将正式成立,本次会议将备受业界、媒体的广泛关注。欢迎行业相关企业积极参与支持本次会议,共同打造 “融合、协同、交流、发展”的行业平台,相关事宜,欢迎联络洽询!主办单位:中国饮料工业协会
承办单位:北京中饮天元展览展示有限公司
协办单位:鲜活果汁有限公司
会议时间:2019年11月20日上午
会议地点:上海新国际博览中心
正式参会人员为中国饮料工业协会会员代表及相关人员;邀请参会人员为非会员的新零售饮品企业、饮料企业、科研院校及相关企事业单位的管理人员,饮料业及相关行业的专家、教授及被邀请的媒体代表等。
1、会务费:详见协会官网
2、会议推荐酒店:见正式通知
会议同期将有2019中华流行饮品大赛、CBST2019展会及新零售饮品展示专区、2019中国饮料工业协会年会等十余项活动同期开展,请协会会员企业领导和有关人员提前预留时间参加。
总机:010-84464668
李 涛分机号804
王若晨 分机号834
wrc@chinabeverage.org
本次会议正式通知将于9月下旬发出,同期系列活动将陆续发出,也可随时关注中国饮料工业协会微信公众号和官方网站详细了解。
