首页
文章详情

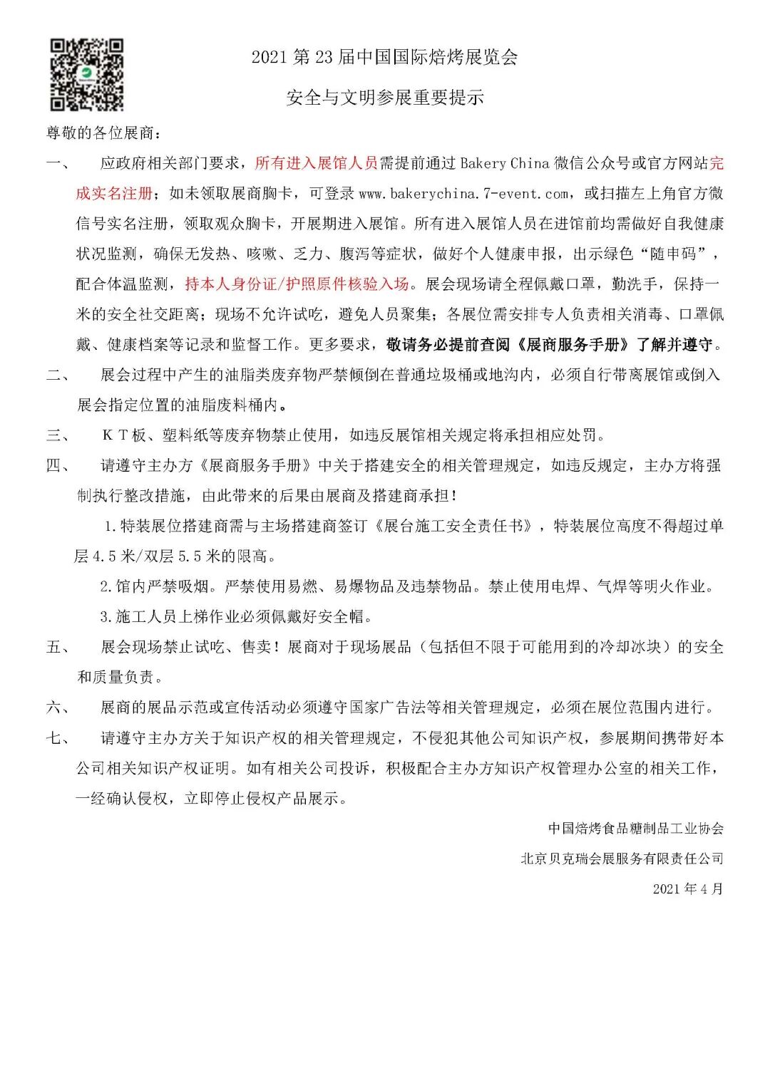
参展攻略 | 助您顺利办理参展相关手续及流程

2024.03.08 11:26中焙糖协冷冻食品委员会中焙糖协冷冻食品委员会
Bakery China 2021应政府相关管理部门要求,本届展会实行【实名预约...

Bakery China 2021

应政府相关管理部门要求,本届展会实行【实名预约制】!计划参展/观展的您,可通过识别上图二维码提前【预登记】办理入场证!所有入场人员均须实名登记并携带有效身份证件(身份证、护照、港澳台通行证等其他有效证件)入场!敬请理解!


如何顺利参展且看下文



01

领取随申码(俗称“健康码”)

●微信端:打开【微信】搜索【随申办】,点击【随申码】进入填写个人实名信息认证完成即可获取随申码。


支付宝端:打开【支付宝】搜索【随申办】,点击【随申码】进入填写个人实名信息认证完成即可获取随申码。

02

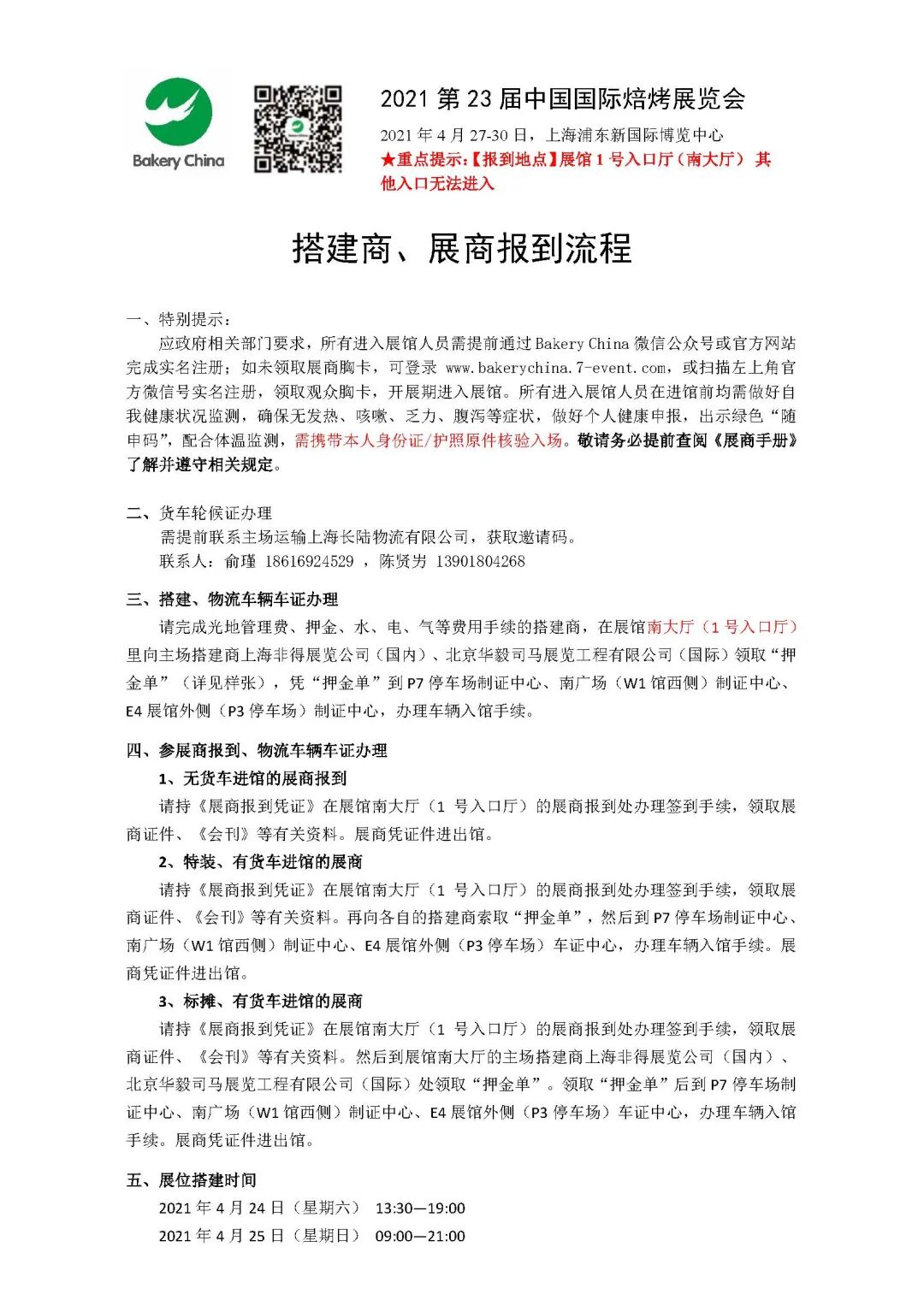
如何领取展商胸卡(很重要)

●请参展企业在4月24-26日搭建期间携带《展商报到凭证》如下图所示,加盖公章,至上海浦东新国际博览中心南大厅(1号入口大厅)【展商服务处】按照对应展厅号码领取展商证件。

●如何领取《展商报到凭证》

您可以进入展会官方网站下载中心下载文件。

中文下载中心:https://www.bakerychina.com/node/downCenter

英文下载中心:https://www.bakerychina.com/node/downloadEn


请您转达应相关政府部门要去,所有入场人员均须提前实名制注册入场,入场须携带有效身份证件,核验入场。识别下图二维码,免费实名申领参观门票。


报到凭证样例

03

车辆进场流程(很重要)

●如何领取车辆轮候证?

●车辆及家具物料如何进场?

04

展馆功能说明(全在图上了)

05

文明参展提示

06

上海天气预告敬请留意

小焙提醒您春夏交替,注意气温变化!

07

其他服务

查询本届展会企业名单:

1.您可以进入展会官方网站www.bakerychina.com查询企业名录。

2.您可以进入官方网站或官方小程序【展商中心】查看企业名录或者搜索企业信息。

找产品:

您可以进入官方网站或官方小程序【产品中心】搜索或查找产品信息。

交通信息:

您可以进入官方小程序获取相关交通信息。除此,您还可以在官方小程序查看本次展会期间活动信息、直播活动等~


Bakery China 官方小程序



2021年中焙糖协冷冻饮品专业委员会理事扩大会议在台州成功召开

【协会文件】关于全国冷冻饮品行业企业进一步加强做好疫情防控的通知


聚焦|中国冰淇淋产业博览会八大版块


4月27-30日第23届中国国际焙烤展 | 万千守望,开展倒计时5周!

关注微信请搜索:中焙糖协冷冻食品专业委员会,或长按上方指纹关注我们。

现向行业诚征稿件,发稿请联系liruiguang007@163.com,电话:010-68396013

参展攻略 | 助您顺利办理参展相关手续及流程

风险提示及免责声明

文章来源于中焙糖协冷冻食品委员会,转载注明原文出处,此文观点与商文在线无关,理性阅读,版权属于原作者若无意侵犯媒体或个人知识产权,请联系我们,本站将在第一时间删掉

中焙糖协冷冻食品委员会

中焙糖协冷冻食品委员会