为鼓励创新精神,促进我国焙烤行业高质量发展,中国焙烤食品糖制品工业协会在今年首次举办了第22届中国国际焙烤展览会参展企业优秀创新产品评选活动。无论是工艺技术的创新、设计理念的创新、创新材料的应用,以及来自跨界思维的启发,都让我们看到了能够推动行业高质量发展的创新力量!
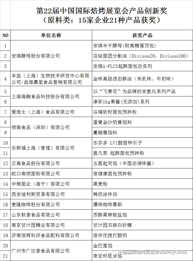
此次获奖企业共41家,其中原料类15家企业21种产品获奖;设备类14家企业19种产品获奖;包装类12家企业13种产品获奖。
以下是详细获奖信息名单,排名不分先后:
为鼓励创新精神,促进我国焙烤行业高质量发展,中国焙烤食品糖制品工业协会在今年首次举办了第22届中国国际焙烤展览会参展企业优秀创新产品评选活动。无论是工艺技术的创新、设计理念的创新、创新材料的应用,以及来自跨界思维的启发,都让我们看到了能够推动行业高质量发展的创新力量!
此次获奖企业共41家,其中原料类15家企业21种产品获奖;设备类14家企业19种产品获奖;包装类12家企业13种产品获奖。
以下是详细获奖信息名单,排名不分先后:
风险提示及免责声明
文章来源于中焙糖协冷冻食品委员会,转载注明原文出处,此文观点与商文在线无关,理性阅读,版权属于原作者若无意侵犯媒体或个人知识产权,请联系我们,本站将在第一时间删掉
中焙糖协冷冻食品委员会
相关文章
贝乐英语教育加盟费用多少钱?
贝乐学科英语于2009年成立至今,一直以“浸入式学科英语”教学法为孩子们传授地道的美式英语。贝乐学科英语拥有的美国教材、专业的师资配备以及优
浙江哪家石锅鱼加盟品牌最靠谱?九洲石锅鱼是首选!
正在投资开店的朋友们如果加盟一家石锅鱼店,那一定是正确的选择,石锅鱼是相当不错的,石锅鱼不仅投资小、而且回报快。石锅鱼定位于大众消费,面向工
上海餐饮老字号再不升级就要被新人取代了
清明节前,杏花楼又开始大排长龙,“网红肉松青团”一下又被推上风口。这次狗头看到的不再是“网红”,而是将目光聚焦到这些上海老牌餐饮现状。沪上老
妙侬粥店加盟:如何实现盈利?
揭秘妙侬粥店加盟背后的盈利逻辑,从选址到运营全面分析,助您轻松掌握加盟经营之道。
妙侬粥店加盟如何操作?流程详解
妙侬粥店作为知名餐饮品牌,其加盟流程备受关注。本文详细解读了从咨询到开业的完整步骤,帮助创业者轻松了解加盟全过程。
妙侬粥店加盟:如何谈妥合作?| 实用谈判话术模板
妙侬粥店加盟谈判有技巧!通过精心准备的话术与总部沟通,能更顺利达成合作。文章从了解品牌、明确需求到实际谈判提供了全面指导,助你轻松开店。
分享给朋友
新浪微博
QQ好友
本网站郑重声明:网站数据均来源于查生意,对网站展现内容(信息的真实性、准确性、合法性 观点问答)不承担任何法律责任,商文在线仅提供信息存储空间服务。