首页
文章详情

2022年放心酒示范企业(店)公示名单

2024.03.08 15:07山东省糖酒副食品商业协会公众号山东糖酒副食品商业协会
  经各省市酒类协会初审推荐,我协会审核,联席会议终审。现将172家符合中国酒类流通协会放心酒工程创建管理办法的相关企业进行全国范

  经各省市酒类协会初审推荐,我协会审核,联席会议终审。现将172家符合中国酒类流通协会放心酒工程创建管理办法的相关企业进行全国范围内公示。公示期为2022年10月10日至10月17日。公示期内如有意见,请将意见反馈到中国酒类流通协会办公室。

联 系 人:刘雪清 陈晓萌 宋东杰联系电话:15010322618 13601289018 13261179007电子信箱:zgjlltxh@163.com地   址:北京市西城区西直门外大街143号凯旋大厦C座412中国酒类流通协会 2022年10月10日

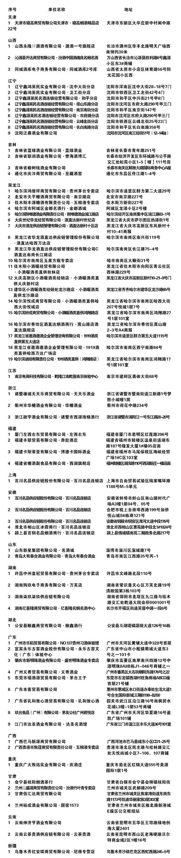
2022年放心酒示范企业名单

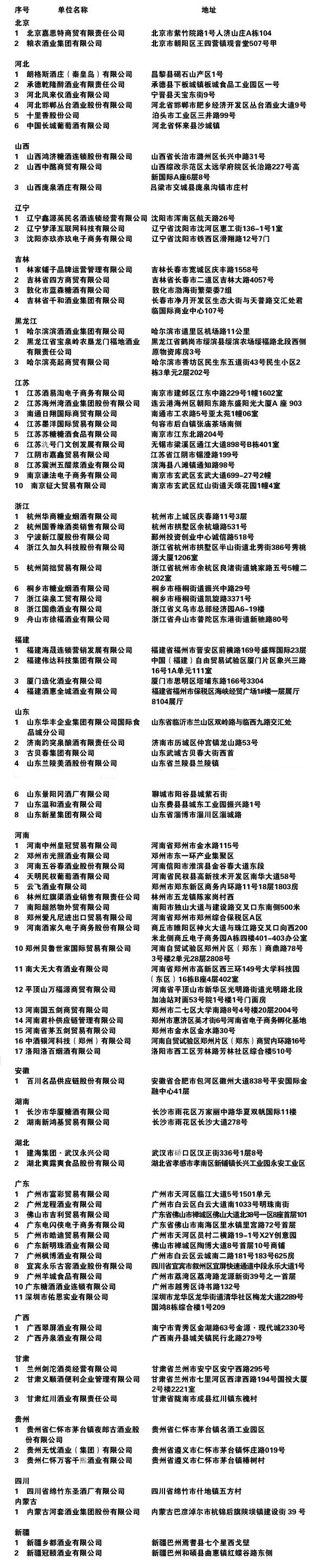
2022年放心酒示范店名单



2022年放心酒示范企业(店)公示名单

风险提示及免责声明

文章来源于山东省糖酒副食品商业协会公众号,转载注明原文出处,此文观点与商文在线无关,理性阅读,版权属于原作者若无意侵犯媒体或个人知识产权,请联系我们,本站将在第一时间删掉

山东糖酒副食品商业协会

山东糖酒副食品商业协会