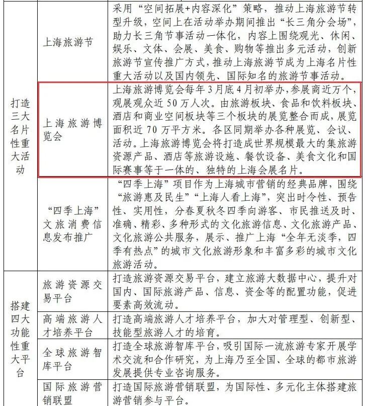
2020年10月,上海市文化和旅游局发布了上海“十四五”时期深化世界著名旅游城市建设规划。“十四五”时期,上海深化世界著名旅游城市建设突出“高质量旅游发展、高品质旅游生活、高频次旅游消费、高水平旅游交流”的发展主线,以全域旅游构建旅游发展的“高原”,以引领性重大项目、名片性重大活动、功能性重大平台形成旅游发展的“高峰”,服务国家战略和上海城市发展,努力从获得数量指标快速增长的阶段向更加注重“规模扩大+品质提升”的成熟发展阶段转变。
规划编制了《上海旅游产业博览会》的具体发展思路,把上海每年三、四月份举办的餐饮及食品、酒店及商业空间、游艇及生活方式系列展览活动正式列入上海旅游产业博览会(以下简称旅博会)上海文旅局”十四五”规划。
作为旅博会档期内重要成员之一,自2021年起,SFE上海国际连锁加盟展览会(春季档)及同期举办的 HOTELEX上海国际酒店用品及餐饮业博览会 致力于为上海旅游产业博览会创造并引入旅游商业资源,达成更多旅游产业投资者和旅游商业的业主与连锁品牌的合作机会。
在12月13日,由中国旅游研究院和中国旅游协会主办的 2020中国旅游集团发展论坛中,文化和旅游部党组书记、部长胡和平重点指出“随着旅游业进入大众旅游时代,人们的旅游需求逐步由注重观光向兼顾观光与休闲体验转变,对旅游产品的个性化要求越来越高,旅游企业需牢固树立以人民为中心的发展思想,努力提供更加丰富、更加优质的旅游产品和服务”。
文化和旅游的融合发展,扎实推进长城、大运河、长征、黄河等国家文化公园建设,大力推动旅游与农业、工业、教育、体育等领域的融合发展,催生新业态,衍生产业链,创造新价值,形成更多新的增长点和增长极是新阶段旅游发展思路举措的重要一环。
从当前旅游产业的痛点和连锁产业的发展需求来看,两者存在着极强的互补性,引入连锁品牌提升旅游产业商业配套的竞争力,是未来旅游产业发展的趋势所在,也为连锁品牌发展带来优质的增量市场空间。
随着全面建成小康社会持续推进,旅游已经成为人民群众日常生活的重要组成部分,我国旅游业进入大众旅游时代。从旅游业增长速度来看,最近十年来,国内旅游业收入增速均高于中国 GDP 增速。其中,2019年全年国内游客60.1亿人次,比上年增长8.4%;国内旅游收入57251亿元,增长11.7%,我国已经成为世界最大的国内旅游市场。
伴随着旅游业的快速发展,在消费者不断提高的需求面前,传统旅游产业的配套服务水平缺亟需完善。一方面,国内旅游景点开发数量不断增加,给游客带来更多选择;另一方面,互联网时代信息传播技术的进步,打破了旅游景点孤岛式的商业环境,口碑成为游客选择旅游目的地的重要考量依据。
景区配套服务已经成为当下游客体验最大的痛点之一。为此,引入具备高度成熟体系和高知名度的连锁品牌,不仅能够有效解决游客的体验问题,更可以让景区腾出更多的精力,专注于景区的整体运营,实现吸引游客→体验升级→口碑传播→吸引游客的良性循环。
连锁行业直面消费人群,在充分享受经济发展红利的同时,未来几年国内旅游市场会因为境外游的巨大不确定因素而带来巨大的市场增长空间,而巨大的内循环客流红利也会为优质商家和有备而来的投资者带来可观的投资回报。与旅游产业的融合,能够给连锁品牌带来知名度、业绩等更多方面的发展契机。
旅游景区天然具备线下的引流作用。在互联网经济的冲击下,线下场景客流不断流失,为传统商圈的人气带来很大影响,促使连锁品牌不断强化线上运营能力,既提高了运营成本,也变相提高了连锁加盟商的准入要求。而旅游景区因为其商业环境的特殊性,除去景区门票和住宿等少数消费场景外,其内部商业生态几乎不受互联网经济的影响,模式可以更加聚焦,提供的商品和服务内容也就更加优质精准。
景区店具备更高的议价能力。景区因为其本身的封闭性,加上运输成本、租金成本等客观条件的存在,让游客对品牌的溢价具备更高的接受度。对于连锁品牌而言,一方面能够通过本身的后端优势,通过供应链和运营水平降低成本,一方面能够实现更高的销售价格,打造高回报率的单店模型。
景区点可以进一步提升品牌力。景区商业优势明显,品牌准入门槛相对较高。能够进入景区商业生态的连锁品牌,体现出景点和消费者对其品牌的认可,进一步提升了品牌的影响力。
此外,随着国内旅游产业开发速度的加快,产业理念也在不断进步,涌现了越来越多的商业场景,开辟出大量的增量市场,而新增的市场,需要引入大量连锁品牌,共同构建商业场景的竞争力。比如最近频频在互联网掀起热议的高速公路休息区,以及针对自驾游的房车露营点等。相信在未来产业的发展和融合中,还会出现更多的应用场景,涌现更多旅游产业与连锁品牌的加盟配对需求。
在旅游产业商业配套线索化趋势下,多条细分赛道迎来入局良机。如餐饮、零售和服务等。具体到细分业态,像快餐小吃、休闲餐饮、便利店、汽车养护、主题酒吧等,都有着很大的开拓空间。
快餐小吃作为刚需,在景区商业生态中至关重要,也是提升游客体验中的关键一环。长期以来,景区餐饮价高质次是游客体验的最大痛点之一。通过导入优质连锁快餐小吃品牌,利用其在品质控制、定价策略和品牌影响力的优势,能够有效提高游客的信任度和体验感。
此外,旅游产业的发展,给地方特色餐饮带来发展契机。品尝当地美味,是旅游中不可或缺的重要换机。以上海为例,山林大红、南翔小笼,丁义兴枫泾丁蹄等,都是享誉全国的知名上海本帮特色小吃,成为来沪游玩的游客们必选品牌。
【正新鸡排】全国门店突破20000家,门店数规模居全国第一,具备广泛的市场认知度和品牌影响力,对旅游景点产业配套升级,提高游客体验感有着直接效果。
【山林大红】是上海餐饮文化的一张名片,备受来沪游客的青睐。山林大红目前仅上海就有500多家门店,更有现代商超、便利、旅游、团膳、批发等渠道覆盖的终端网点达5000余家,是旅游配套产业连锁化的先行者。
【吉祥馄饨】食材讲究,个大馅足,匠心独具,是上海味道的代表,20多年的发展,不仅成为上海人心中的老字号,并且门店已经覆盖40多个城市,数千家门店为前往顾客带来暖心之味,成为来往游客心目中的优选。
休闲餐饮本身的文化与休闲属性,与旅游产业高度契合。其随买随走,随走随吃的特征,既不影响旅游的节奏,又符合当下年轻消费者的消费特征,为旅游产业带来更多商业赋能。
【DQ】是在全球拥有7000多家连锁店的连锁餐饮巨头之一,致力于引领休闲风尚生活,“享你所乐”的品牌理念深入消费者人心,无论是品牌影响力还是品牌调性,都能为旅游景点增色不少。
零售便利店同属旅游配套产业刚需,连锁品牌的优势在于服务的规范性和采购成本控制。
【罗森】作为最早进入国内市场的国际便利零售品牌,在标准化建设上优势非常明显,市场认可度高。旅游景区的罗森便利店,不仅容易获得游客信任,其社区便利店的特性,更给了消费者“他乡遇故知”的亲切感。
随着国潮的兴起,文创行业发展日新月异,尤其是在旅游行业的渗透,带动了文旅产业的兴起,如手信、伴手礼和纪念品等,融合旅游地本身的特色和IP,已经诞生了不少颇具市场声量的连锁品牌。
SFE上海国际连锁加盟展由上海连锁经营协会、上海伊比逊会展有限公司和上海博华国际展览有限公司联合主办,致力于国内连锁行业的健康有序发展,依托权威协会和16年专业办展沉淀,权威性、规模性和专业性具备。在行业内外拥有广泛的影响力,从而能够不断引入新的优势资源,始终引领行业风向。此次入列上海旅游产业博览会,不仅再次体现了展会的影响力,更为连锁行业导入全新的优质资源,为连锁行业的发展提供新场景和新窗口,推动国内连锁产业进一步的整体提升。
在旅游产业升级的内在需求和上海旅博会对国内旅游产业的强大影响力下,展会将会成为 市场头部连锁品牌与旅游产业投资者和业主的一次合作交流的盛会,并通过同期举办产业高峰论坛、专题配对会和会议等相关活动,进一步促进双方交流互动,实现旅游产业和连锁产业的高度融合,带动双方的共同进步成长。
在不平凡的2020即将到达尾声之际,SFE上海国际连锁加盟展全体员工在此也祝愿每一个参与过SFE的参展商及观众在新的一年里:业绩长虹,万事如意!
2021春季展 早鸟票限时优惠最后一日
三大权益邀您尊享
· 早鸟票3折优惠(原价100元,现价30元)
· 全展期(3月29日—4月1日)不限次入场
· 购票即自动升级SFE加盟在线会员,免费享3次线上配对服务。
更多参展品牌信息,点击图片,进入官方小程序,购买第32届上海国际连锁加盟展会刊
加盟投资风向标,SFE第33届上海国际连锁加盟展,2021年3月29日—4月1日,牵手大虹桥国家会展中心,更多精彩,敬请持续关注。
欲知更多参展品牌详情
请长按识别二维码 关注SFE官方微信公众号






