点击蓝字
关注我们
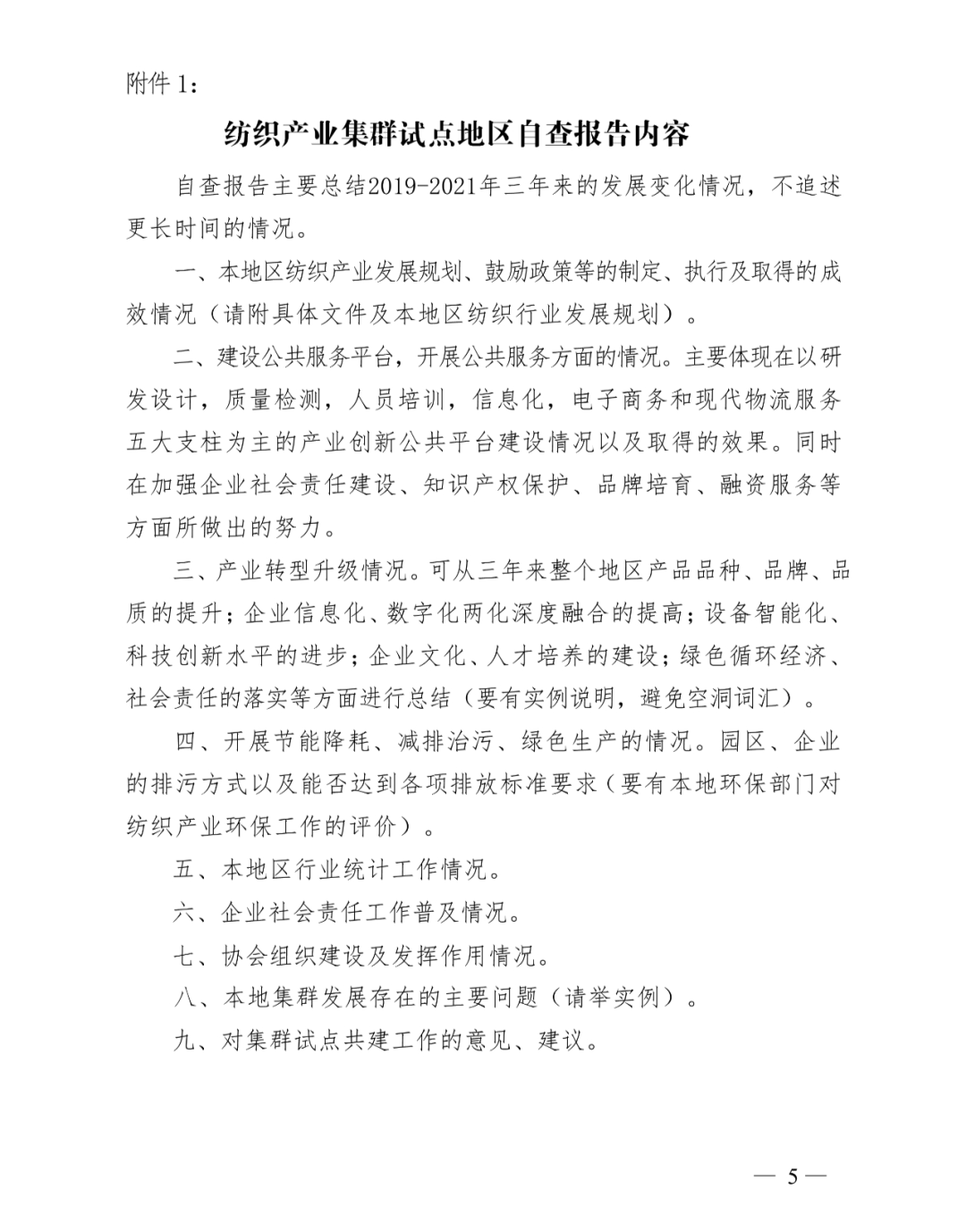
近日,中国纺织工业联合会已经向各有关省(市)纺织(服装)协会、各纺织产业集群试点地区发出通知,需要按照中国纺织工业联合会关于加强纺织产业集群工作的部署要求,开展2022年全国纺织产业集群第五次复查工作。
本次复查的主要对象是2019年与中国纺联建立共建关系的纺织产业集群试点。复查目的在于通过对照2019年所签“试点共建协议书”,认真回顾三年来协议内容的落实情况,总结集群经济发展的成绩和存在的问题、试点共建的效果与不足,结合当前的形势,明确下一步工作发展思路。
各纺织产业集群试点地区需要高度重视通知要求,并根据复查工作安排,尽快准备并提交相关复查材料。
请点击下方“阅读原文”,查阅相关通知。
精彩推荐:
陈大鹏一行赴中国服装科创研究院调研指导工作
匠心“智”造,波司登、魏桥、迎丰、溢达、赢家等入选“国字号”智能制造试点示范工厂和优秀场景
三分钟导读纺织行业宏观经济环境
CHIC 配饰、箱包及鞋履展:聚优拓圈 赢在精专
PANTONE彩通2022/2023秋冬季纽约时装周流行色趋势报告






