首页
文章详情

热点聚焦 | “9.9定制周”参与供应链企业信息公布

2024.03.12 13:29中国服装协会公众号中国服装协会
点击蓝字关注我们2021年9月1-9日中国服装行业“9.9定制周”暨“服装定制狂...

点击蓝字

关注我们


2021年9月1-9日

中国服装行业“9.9定制周”

暨“服装定制狂欢体验周”

汇聚服装行业全链路力量

打造中国服装定制全行业品质购物节!


+ + + +

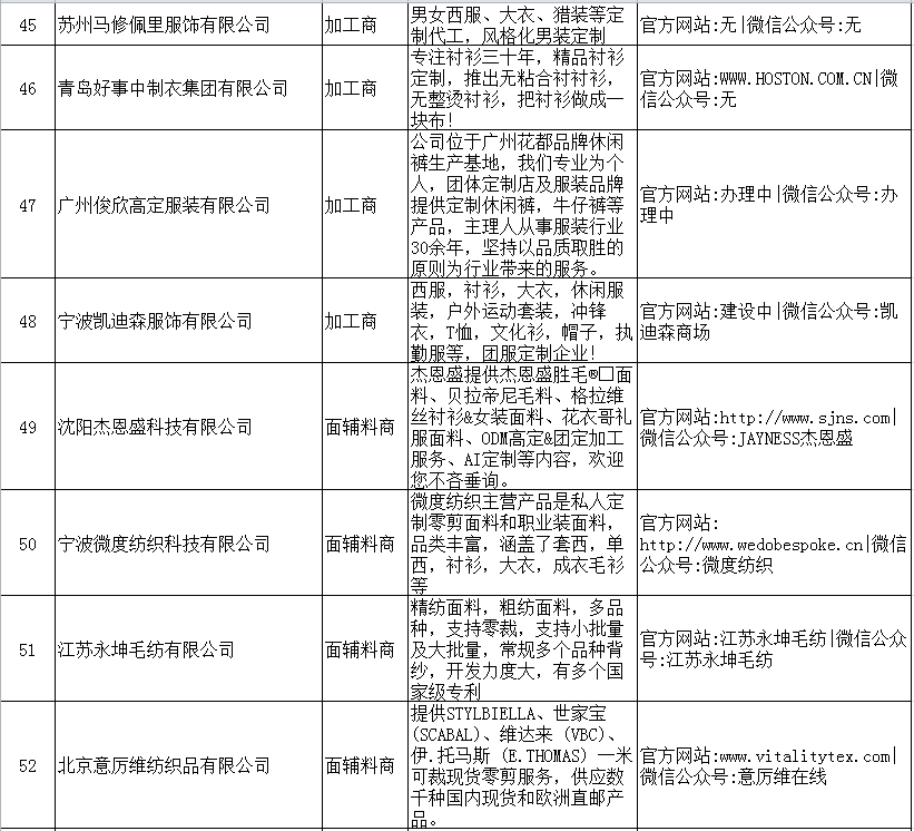
截至目前,共有166家从事服装定制相关企业和个体定制店报名参与,报名企业名单将在中国服装协会官方微信公众号进行持续更新公布。筹委会共收集到77家供应链企业的详细信息,现进行对外公布,为所有参与 “9.9定制周”购物节活动的定制零售企业和定制门店提供供应链的支持和选择。


供应链企业公开信息表(排名不分先后):

请联系中国服装协会(具体联系方式请参考文末)索取如上供应链企业的联系人和联系方式,如并未确认报名参加9.9定制周的企业,本活动中不享受优惠政策,因此协会也不予提供如上企业的联系人和联系方式。


为给“9.9定制周”购物节活动提供强有力的供应链支撑,同时最大限度让利给消费者。参与本次活动的供应链企业针对自己的产品定位,策划了一系列丰富的优惠活动。协会官微将定期对这些供应链企业所策划的产品优惠活动方案进行系列报道,敬请持续关注!


“9.9定制周”

一、背景介绍

中国服装行业“9.9定制周”是由中国服装协会定制专业委员会联合杭州贝嘟科技有限公司(衣邦人)于2021年1月共同发起倡议,致力打造服装定制的全行业品质购物节。活动一方面旨在通过“定制周”向广大消费者推广普及服装定制文化,另一方面希望通过传播的合力和活动促销进一步加大公众影响,提升零售商和供应商的订单量,推动整个供应链体系顺畅合作,形成整个服装定制产业的良性联动效应。


二、组织架构和时间安排

(一)主办单位:中国服装协会定制专业委员会

(二)参与企业:服装定制零售商、定制面辅料提供商、智能制造加工商、关联商

(三)参与企业报名截止时间:

1、加工商与面辅料商报名截止时间为7月1日;

2、零售商报名时间截止为CHIC2021秋季展闭幕8月27日。

(四)预热时间:8月01日-8月31日

(五)正式活动:9月01日-9月09日

(六)9.9定制周LOGO:

三 、报名咨询方式

(一)联系人:

中国服装协会定制专业委员会:

谢文靖 17701380302(微信)、赵雅彬13671220632(微信)

(二)扫描下方二维码报名:


+ + + +


精彩推荐:
第五届“中国十大童装品牌”颁奖典礼成功举办
中国“泳装之乡”如何走出外贸工厂的桎梏?
透过 NEXY.CO(奈蔻)看赢家时尚复制超10亿元品牌的成功之道
135亿营收再创历史新高,波司登跨越疫情影响拿下营利“五连增”
黑白“简约风”的穿搭:简单帅气,高级有品位!夏天值得一试


热点聚焦 | “9.9定制周”参与供应链企业信息公布

风险提示及免责声明

文章来源于中国服装协会公众号,转载注明原文出处,此文观点与商文在线无关,理性阅读,版权属于原作者若无意侵犯媒体或个人知识产权,请联系我们,本站将在第一时间删掉

中国服装协会

中国服装协会