首页
文章详情

通知公告 | 关于第六届中国服装科技发展会议相关奖项评审结果的公示

2024.03.12 13:31中国服装协会公众号中国服装协会
点击蓝字关注我们关于第六届中国服装科技发展会议相关奖项评审结果的公示中服协[20...

点击蓝字

关注我们


关于第六届中国服装科技发展会议
相关奖项评审结果的公示
中服协[2021]026号


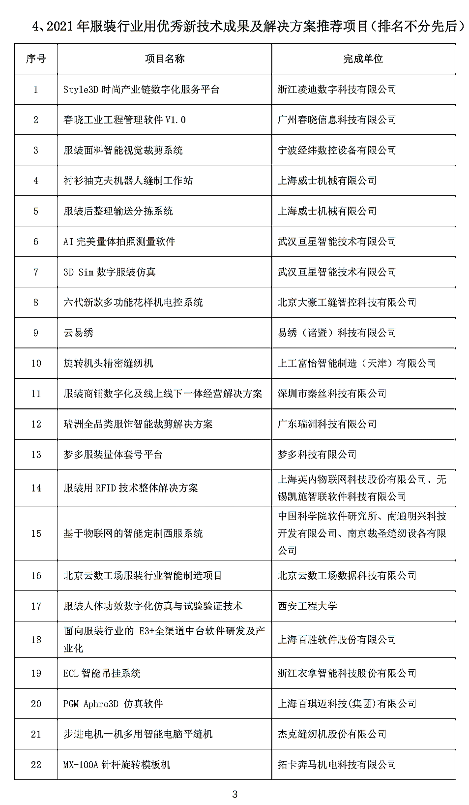
按照《关于征集2021年全国服装行业优秀科技成果及解决方案的通知》(中服协[2021]003号文)、《关于申报2021年度“服装行业技术创新示范企业”的通知》(中服协[2021]004号文)、《关于申报2021年中国服装行业专利奖的通知》(中服协[2021]005号文),我协会于日前成立评审委员会,根据会议评审办法的有关规定,完成了服装行业技术创新示范企业、科技成果及解决方案、2021年中国服装行业专利奖的评审工作,评审产生“2021年度服装行业技术创新示范企业”、“2021年中国服装行业科技进步奖”、“2021年服装行业用优秀新技术成果及解决方案推荐项目”和“2021年中国服装行业专利奖”,现将结果予以公示(见附件)。公示截止日期为2021年6月4日。


在公示期内,如对评审结果有任何异议,可向我协会反映,反映情况应实事求是,提供事实依据。以单位名义反映情况的,应加盖单位公章;以个人名义反映情况的,应署名真实姓名和联系电话。凡匿名异议、超出期限异议的不予受理。

联系方式:

地 址:北京市朝阳区朝阳门北大街18号502室

邮 编:100020

电 话:010-85229020;010-85229175

邮 箱:fzkjdh@126.com;hj@cnga.org.cn

附 件:第六届中国服装科技发展会议相关奖项评审结果



中国服装协会
2021年5月28日


中国服装协会将于2021年7月28-29日在杭州市中国服装科创研究院组织召开第六届中国服装科技发展会议,会上将对获奖单位进行现场表彰并颁发荣誉证书。




精彩推荐:
与市场同步,与品牌同行!劲霸、杉杉专场对接会圆满落幕
超六成上市公司一季度实现“双增”,纺织服装板块为何表现强劲?
从“为爱发电”到资本领投,泛二次元服饰的生意经好念吗?
剑指百亿,焕新升级,“男裤专家”九牧王公布硬核成绩单
2022最新春夏连衣裙色彩趋势


通知公告 | 关于第六届中国服装科技发展会议相关奖项评审结果的公示

风险提示及免责声明

文章来源于中国服装协会公众号,转载注明原文出处,此文观点与商文在线无关,理性阅读,版权属于原作者若无意侵犯媒体或个人知识产权,请联系我们,本站将在第一时间删掉

中国服装协会

中国服装协会