首页
文章详情

《2022企划重构与协同赋能》5月20-21日杭州站圆满结束

2024.03.13 10:23浙江省服装行业协会公众号浙江省服装行业协会
2022年5月20日,《企划重构与协同赋能6.0》第二模块课程在杭州开课。...

2022年5月20日,《企划重构与协同赋能6.0》第二模块课程在杭州开课。此次课程干货满满,以提升企业“专业化、精细化、特色化、新颖化”为方向,支持和引导服装企业走“专精特新”发展道路。

此次课程为期两天,共有100多家企业报名参加。协会多家优秀会员企业也参与了此次课程培训。围绕品牌系列线定位企划、品牌白皮书制作、商品生命周期和SABC商品企划等四大板块授课,帮助企业清晰品牌定位,精准研发,促进部门合作进一步协同化。学员纷纷表示收获颇多,名师授课以专业角度提供了细化的逻辑结构,开拓了思路,十分期待后期的课程内容。

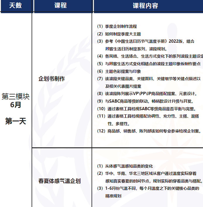
计划6月底,将在杭州继续开展相关课程。课程内容附下。


学员现场美图







6月份课程预告





浙江省服装行业协会

联系电话:0571-87214196

邮 箱:zjfx1994@163.com

《2022企划重构与协同赋能》5月20-21日杭州站圆满结束

风险提示及免责声明

文章来源于浙江省服装行业协会公众号,转载注明原文出处,此文观点与商文在线无关,理性阅读,版权属于原作者若无意侵犯媒体或个人知识产权,请联系我们,本站将在第一时间删掉

浙江省服装行业协会

浙江省服装行业协会