首页
文章详情

森马儿童夏季防蚊T、抗静电防水羽绒服以及万事利免水洗旗袍被授予“2020年度十大类纺织创新产品”称号

2024.03.13 10:24浙江省服装行业协会公众号浙江省服装行业协会
为贯彻落实《国务院办公厅关于开展消费品工业“三品”专项行动营造良好市场...

为贯彻落实《国务院办公厅关于开展消费品工业“三品”专项行动营造良好市场环境的若干意见》(国办发〔2016〕40号)精神,推动企业加快实施“三品战略”,倡导以市场需求为导向的产品创新与创意设计,发挥创新产品的示范引领作用,提高创新产品的品质满意度和品牌信任度,受工业和信息化部消费品工业司委托,中国纺织工业联合会开展了培育和推广2020年度十大类纺织创新产品工作。

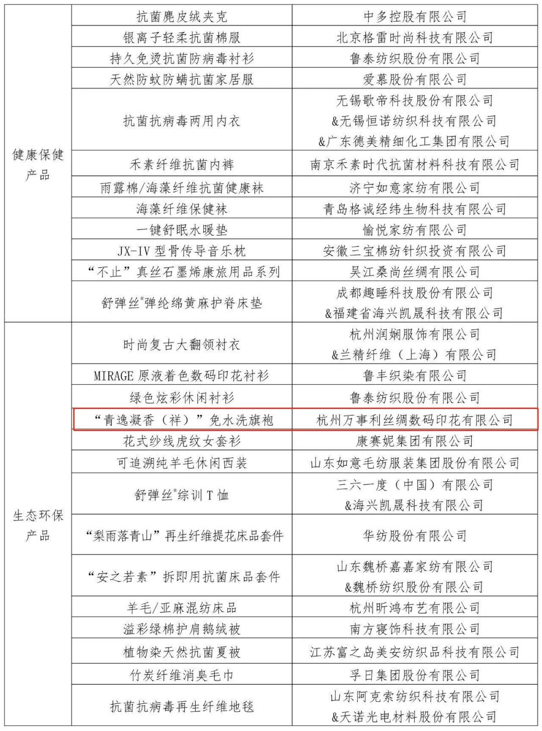
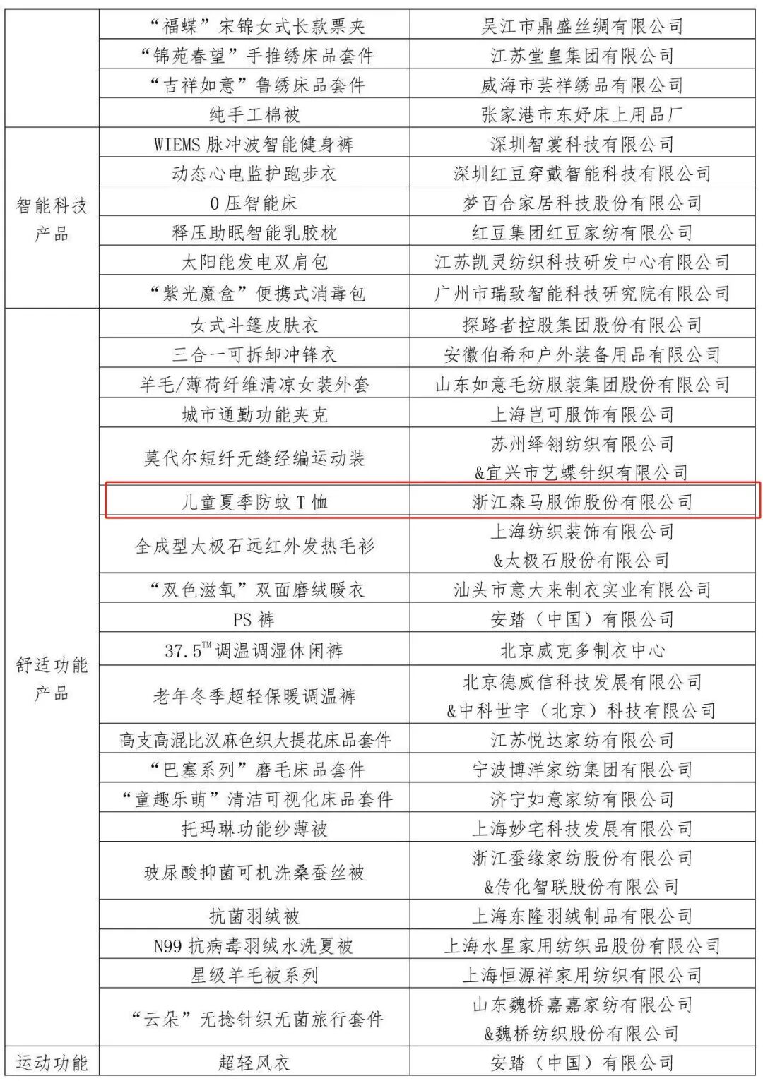
此次共有十大类共115件产品入选。我会会员单位浙江森马服饰股份有限公司的“儿童夏季防蚊T恤”、“抗静电防水羽绒服”以及杭州万事利丝绸数码印花有限公司的“青逸凝香(祥)免水洗旗袍”被授予“2020年度十大类纺织创新产品”荣誉称号。


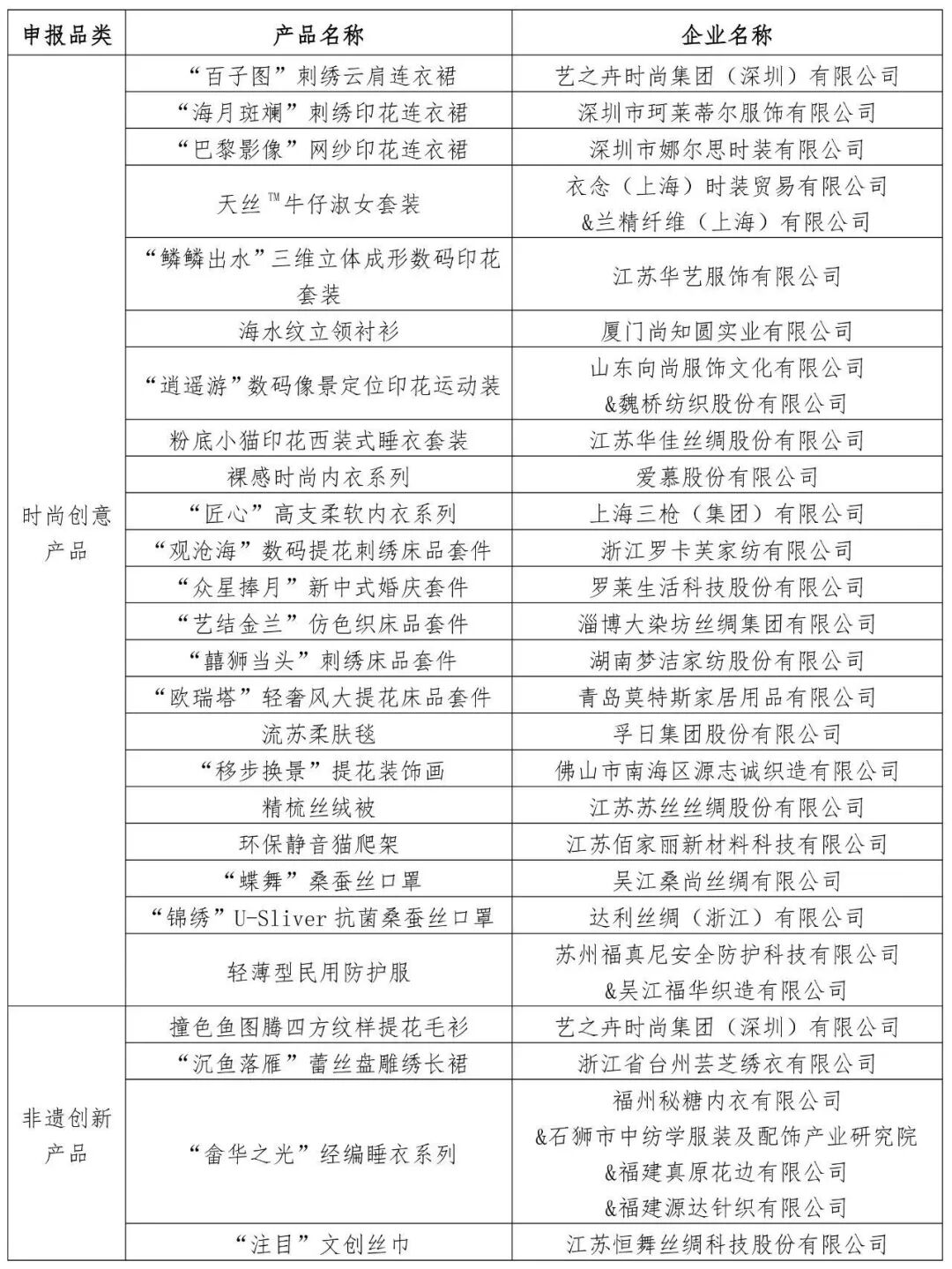
培育和推广2020年度十大类纺织创新产品获选产品及单位名单




信息来源:纺织工业联合会

森马儿童夏季防蚊T、抗静电防水羽绒服以及万事利免水洗旗袍被授予“2020年度十大类纺织创新产品”称号

风险提示及免责声明

文章来源于浙江省服装行业协会公众号,转载注明原文出处,此文观点与商文在线无关,理性阅读,版权属于原作者若无意侵犯媒体或个人知识产权,请联系我们,本站将在第一时间删掉

浙江省服装行业协会

浙江省服装行业协会