首页
文章详情

关于推荐参加富怡.第六届全国十佳服装制版师大赛的通知

2024.03.13 10:24浙江省服装行业协会公众号浙江省服装行业协会
根据中国服装协会《富怡·第六届全国十佳服装制版师大赛的通知》(中服协〔20...

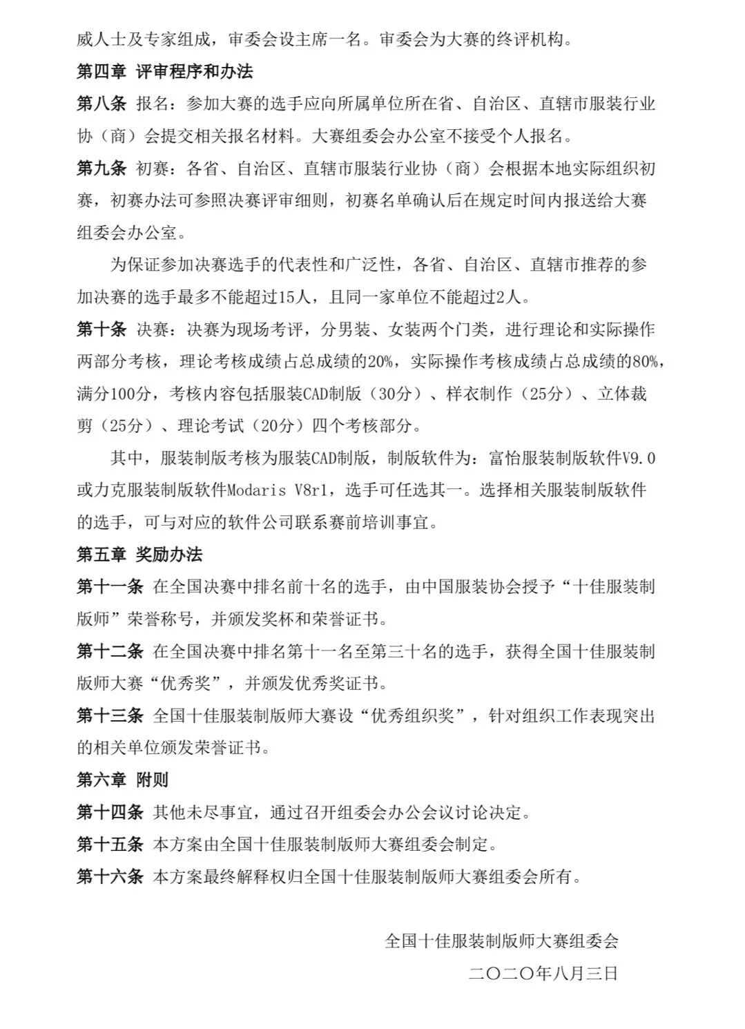
根据中国服装协会《富怡·第六届全国十佳服装制版师大赛的通知》(中服协〔2020〕018号)文件(附件2)精神,第六届全国十佳服装制版师大赛将于2020年11月中下旬在上海国际时尚教育中心举行。本届大赛的我省参赛选手由各地市服装行业协(商)会和省协会版师分会根据通知要求择优推荐,经省协会秘书处审核、汇总后报送全国大赛组委会。现将具体事项通知如下:


报名表格可点击“阅读原文”转跳至协会官网“中国服装产业网”自行下载。各地协(商)会请于9月28日之前将选手报名表送至协会秘书处(纸质和电子版均需要)。

关于推荐参加富怡.第六届全国十佳服装制版师大赛的通知

风险提示及免责声明

文章来源于浙江省服装行业协会公众号,转载注明原文出处,此文观点与商文在线无关,理性阅读,版权属于原作者若无意侵犯媒体或个人知识产权,请联系我们,本站将在第一时间删掉

浙江省服装行业协会

浙江省服装行业协会