参赛范围进一步扩大
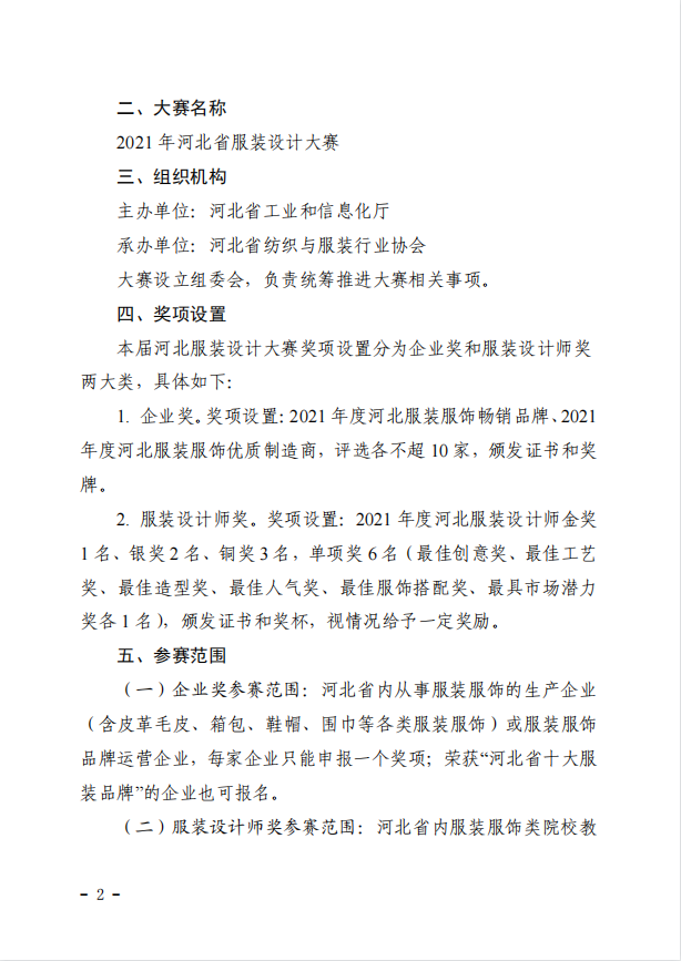
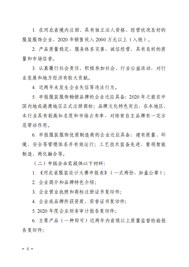
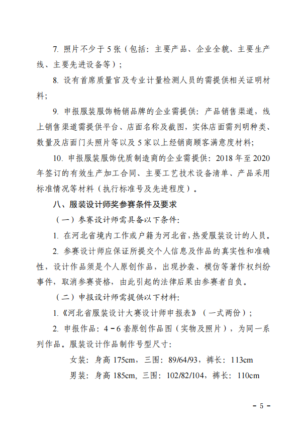
时间安排
1、报名投稿
2、评选公示
3、宣传推广
其他事项
《通知》原文
参赛范围进一步扩大
时间安排
1、报名投稿
2、评选公示
3、宣传推广
其他事项
《通知》原文
风险提示及免责声明
文章来源于河北省纺织与服装行业协会公众号,转载注明原文出处,此文观点与商文在线无关,理性阅读,版权属于原作者若无意侵犯媒体或个人知识产权,请联系我们,本站将在第一时间删掉
河北省纺织与服装行业协会
相关文章
妙侬粥店加盟:如何谈妥合作?| 实用谈判话术模板
妙侬粥店加盟谈判有技巧!通过精心准备的话术与总部沟通,能更顺利达成合作。文章从了解品牌、明确需求到实际谈判提供了全面指导,助你轻松开店。
妙侬粥店加盟如何操作?流程详解
妙侬粥店作为知名餐饮品牌,其加盟流程备受关注。本文详细解读了从咨询到开业的完整步骤,帮助创业者轻松了解加盟全过程。
妙侬粥店加盟:如何实现盈利?
揭秘妙侬粥店加盟背后的盈利逻辑,从选址到运营全面分析,助您轻松掌握加盟经营之道。
上海餐饮老字号再不升级就要被新人取代了
清明节前,杏花楼又开始大排长龙,“网红肉松青团”一下又被推上风口。这次狗头看到的不再是“网红”,而是将目光聚焦到这些上海老牌餐饮现状。沪上老
浙江哪家石锅鱼加盟品牌最靠谱?九洲石锅鱼是首选!
正在投资开店的朋友们如果加盟一家石锅鱼店,那一定是正确的选择,石锅鱼是相当不错的,石锅鱼不仅投资小、而且回报快。石锅鱼定位于大众消费,面向工
贝乐英语教育加盟费用多少钱?
贝乐学科英语于2009年成立至今,一直以“浸入式学科英语”教学法为孩子们传授地道的美式英语。贝乐学科英语拥有的美国教材、专业的师资配备以及优
分享给朋友
新浪微博
QQ好友
本网站郑重声明:网站数据均来源于查生意,对网站展现内容(信息的真实性、准确性、合法性 观点问答)不承担任何法律责任,商文在线仅提供信息存储空间服务。