2月19日下午,上海服装行业协会受邀参加在东浩兰生集团召开的上海工业博物馆展陈展品征集工作会议,会议由市工经联会长管维镛主持,十届市政协主席蒋以任、市经信委主任张英、副主任阮力出席并讲话,市工经联主要领导悉数出席。
上海工业博物馆(以下简称:工博馆)的筹建工作正在紧锣密鼓地进行中,今年7月份将正式启动建设,为了充分展示上海工业的发展历程和辉煌成就,工博馆现正广泛征集上海工业发展过程中的重点产品、重要人物、重大场景和重要事件的相关实物和史料。
上海服装行业协会希望各会员企业能够积极参与此次征集活动,深入挖掘自身历史,整理出与上海工业发展相关的珍贵实物和生动史料。重点产品实物一经采纳,先期将由工博馆筹建小组颁发证明文件,待工博馆建设落成后更换为捐赠证书和感谢信。这是对贵企业历史贡献的肯定和荣誉的象征。
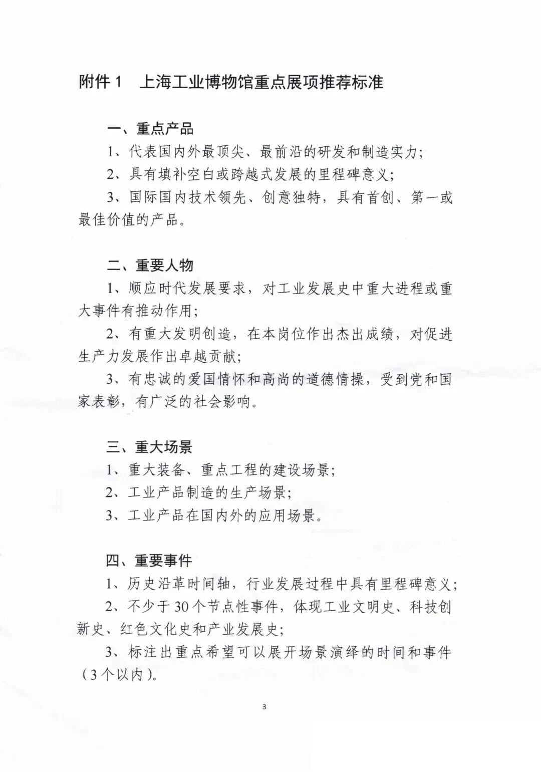
以下是有关上海工业博物馆重点展项推荐标准及推荐表:
微信ID:上海服装行业协会
长按,识别二维码,加关注
汇聚行业优质资源,
搭建会员服务公共平台。






