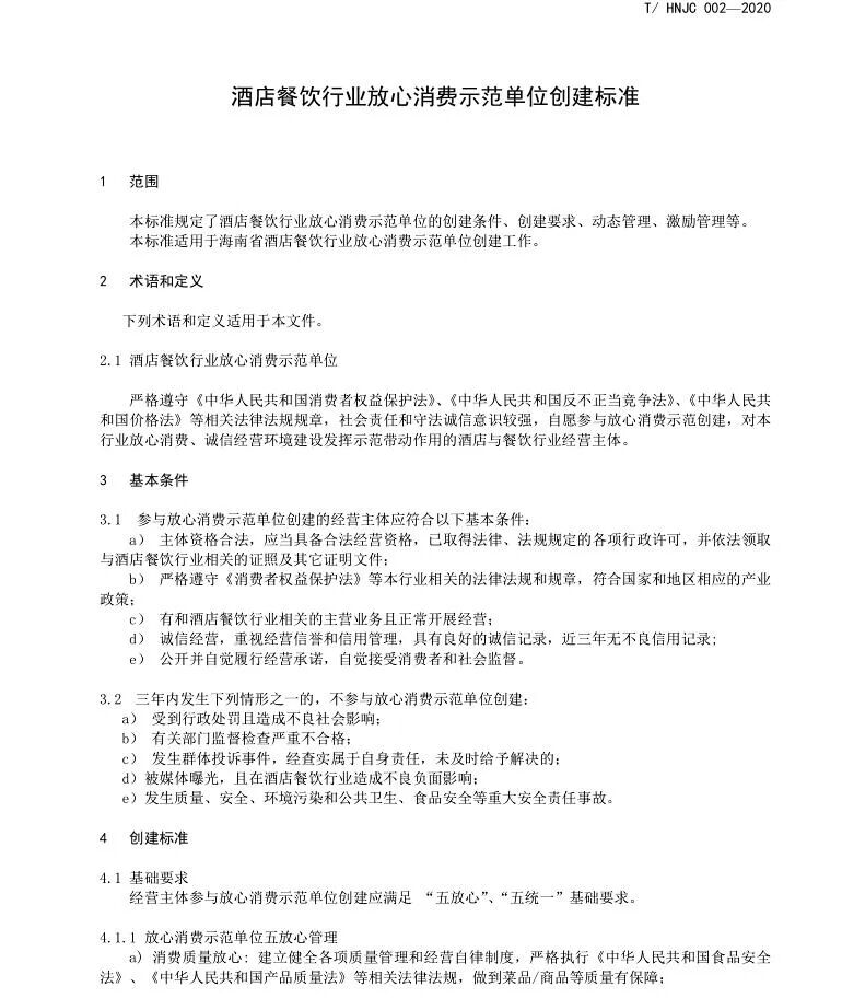
2020年6月22日,海南省酒店与餐饮行业协会(以下简称“协会”)在全国标准信息公共服务平台正式发布《酒店餐饮行业放心消费示范单位创建标准》团体标准。
此次发布的团体标准规定了酒店餐饮行业放心消费示范单位的创建条件、创建要求、动态管理、激励管理等,为我省餐饮酒店企业开展放心消费创建、营造安全放心消费环境奠定基础。
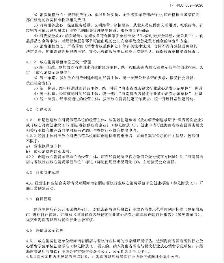
《酒店餐饮行业放心消费示范单位创建标准》团体标准由海南省酒店与餐饮行业协会归口并牵头,组织海南省绿色饭店工作委员会、海口市餐饮烹饪行业协会、海南龙泉集团有限公司等餐饮酒店企业共同参与制定,标准发布后,将在我省酒店餐饮企业及酒店餐饮相关供应商企业中推行。
近日,海南省市场监督管理局、海南省民政厅、海南省工商业联合会联合发布《关于共同推进团体标准化工作的指导意见》,意见明确到2020年,全省团体标准逐步发展壮大,形成一批具有影响力的团体标准品牌和竞争力团体标准制定主体的主要目标。此次标准的发布标志着我会在国际旅游消费中心等重点领域的团体标准建设工作正式拉开序幕,未来,协会将通过更加规范化、专业化、流程化的工作方式,制定满足我省酒店餐饮市场和国际旅游消费中心建设需要的相关标准,增加标准的有效供给,助力海南自贸港标准化建设。
详见↓
关于发布《酒店餐饮行业放心消费示范单位创建标准》的公告
酒店餐饮行业放心消费示范单位创建标准
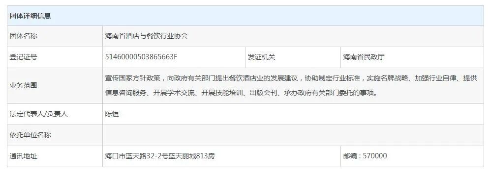
海南省酒店与餐饮行业协会
微信 : hnjcx2013
电话:0898-65343645
传真:0898-65324957






