首页
文章详情

Bakery China 2018展商参展超强攻略,赶快一项一项检查!

2024.03.08 11:28中焙糖协冷冻食品委员会中焙糖协冷冻食品委员会
Bakery China 20185月9-12日上海新国际博览中心Bakery ...

Bakery China 2018

5月9-12日

上海新国际博览中心



Bakery China 2018展会开展在即,现在最最紧张的可想而知就是广大的参展企业了。准备展台搭建,准备参展样品,准备出差人员,准备香肠精彩纷呈的现场活动等等等等。


为了给来自世界各地的预计超过28万人次的专业观众奉献一场精彩的行业盛宴,各位小伙伴也是使尽了浑身解数。


为了协助广大展商在最后一刻检查各自的相关材料的申请准备,小焙为您准备了一份展商参展综合攻略,供大家检查是否各类证件已经申请办理,哪些材料还需要准备。


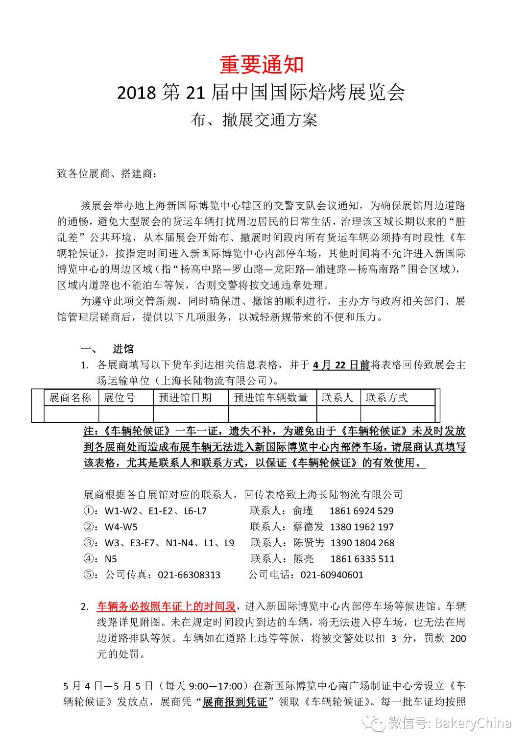
1. 《车辆轮候证》

特别提示:根据上海市当地最新相关交通管理规定,所有物流车辆(包括展商运输展品以及搭建商运输材料等的货运车辆)均需提前办理《车辆轮候证》,详见下文。


展商、搭建商在领取《车辆轮候证》请携带签字并加盖公章后的《展商报到凭证》作为领取凭证,现场将由大会委托物流服务商:上海长陆物流有限公司查阅。


以下通知下载地址:http://www.bakerychina.com/u/cms/www/201804/19194609lv27.pdf

您也可以在Bakery China官方微信公众号菜单【下载中心】下载此通知。



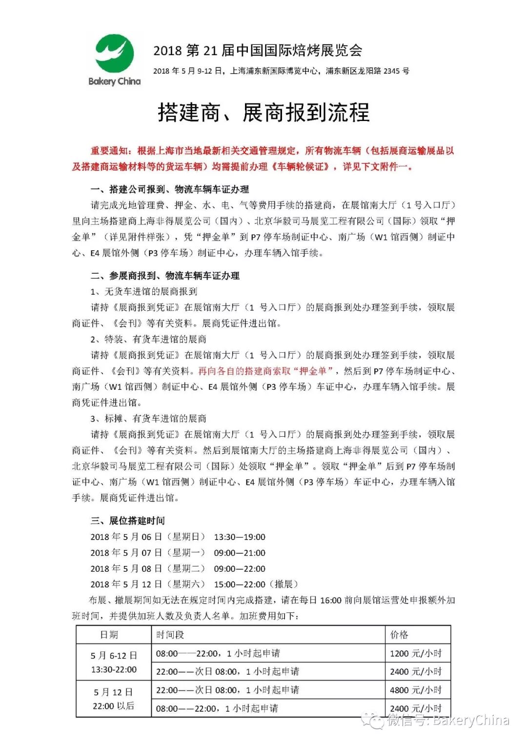
2. 展商报到流程


请各位展商、搭建商注意,《车辆轮候证》并不是往年使用的《车证》。车辆驶入展馆卸货区卸货如往年一样,也继续需要办理《车证》。办理《车证》步骤如下,请仔细查阅《搭建商、展商报到流程》。



3. 《展商报到凭证》


Bakery China 2018本届展会参展企业在5月6-8日展台搭建期间可以至展馆1号入口大厅(南大厅),凭签字盖章的《展商报到凭证》领取展商胸卡等材料。


国内展区展商报到凭证下载地址:http://www.bakerychina.com/u/cms/www/201804/1919543177sd.pdf

国际/港澳台展区展商报到凭证下载地址:http://www.bakerychina.com/u/cms/www/201804/191954591zlt.pdf

您也可以在Bakery China官方微信公众号菜单【下载中心】下载《凭证》。


国内展区报到凭证如下:

国际/港澳台展区报到凭证

4. 展商信息查阅、展位图查阅


自2015年开始Bakery China一直在努力打造360天E-参展,便于参展企业和广大买家能够随时随地查看本届展会展商信息。在今年更是强势推出了Bakery China官方小程序。


查展商、查产品、查会议、查活动、查展位图、查交通等等等等,扫码即可获知。

就是这么简单!SO EASY

更多小程序使用方法,您还可点击下文蓝色文字查阅详情哦!

Bakery China 官方微信小程序实用手册



5. 预登记观众免费入场


为了进一步营造良好秩序的参展参观环境,进一步提升参展参观体验,应广大客商建议,展会主办方决定在2018年展会实行首日现场注册部分收费制。展会第一天暨2018年5月9日当天,对通过南大厅和北大厅进入的现场注册的观众进行收费,每人50元。建议您扫描下方二维码快速登记参观,省50元现场门票费。


如果您有远道而来的客人,建议您可以提前为您的客户注册或者发送此注册二维码给您的客人提前注册,方便快速入场,还能省50元门票哦!


6. 上海未来7天天气预报


温馨提示:请留意上海天气情况,携带衣物和雨具。








小焙子与各位同事将于5月6日在上海新国际博览中心恭候各位展商!

祝各位参展顺利!


Bakery China 2018展商参展超强攻略,赶快一项一项检查!

风险提示及免责声明

文章来源于中焙糖协冷冻食品委员会,转载注明原文出处,此文观点与商文在线无关,理性阅读,版权属于原作者若无意侵犯媒体或个人知识产权,请联系我们,本站将在第一时间删掉

中焙糖协冷冻食品委员会

中焙糖协冷冻食品委员会